| 文件名称 | 安康市人民政府办公室关于印发安康市气象灾害应急预案的通知 | 公开目录: | 政府办文件,应急预案 |
| 索引号 | 719776475/2018-0063 | 公开形式: | 主动公开 |
| 公开责任部门 | 市政府办公室 | 成文日期: | 2018年03月30日 |
| 文号 | 安政办函〔2018〕88号 | 公开日期: | 2018-04-10 08:10 |
| 有效性 | 有效 |
安康市人民政府办公室关于印发安康市气象灾害应急预案的通知
各县区人民政府,市政府各工作部门、直属机构:
经市政府同意,现将新修订的《安康市气象灾害应急预案》印发给你们,请认真组织实施。2010年印发的《安康市气象灾害应急预案》(安政办函〔2010〕112号)同时废止。
安康市人民政府办公室
2018年3月30日
安康市气象灾害应急预案(修订版)
1 总则
1.1 编制目的
建立健全气象灾害应急响应机制,提高气象灾害防御与处置能力,最大限度地减轻或避免气象灾害造成的人员伤亡、财产损失,为全市经济社会发展提供保障。
1.2 编制依据
依据《中华人民共和国突发事件应对法》、《中华人民共和国气象法》、《气象灾害防御条例》、《人工影响天气管理条例》、《陕西省气象条例》、《国家突发公共事件总体应急预案》、《国家气象灾害应急预案》、《安康市突发公共事件总体应急预案》等法律法规和规范性文件,制定本预案。
1.3 适用范围
本预案适用于安康市气象局组织全市范围内开展暴雨(雪)、寒潮、大风、低温、高温、干旱、冰雹、雷电、霜冻、冰冻、大雾、霾等气象灾害的防范和应对。
因气象因素引发的洪涝、干旱灾害、地质灾害、森林草原火灾等其他灾害的处置,适用有关应急预案的规定。
1.4 工作原则
以人为本,减少危害。把保障人民群众的生命财产安全作为首要任务和应急处置工作的出发点,全面加强应对气象灾害的体系建设,最大程度减少灾害损失。
预防为主,科学高效。采取工程性和非工程性措施相结合的办法,提高气象灾害监测预警能力和防御标准。充分利用现代科技手段,做好各项应急准备,提高应急处置能力。
依法规范,协调有序。依照法律法规和相关职责,做好气象灾害的防范应对工作。加强各地区、各部门的信息沟通,做到资源共享,建立协调配合机制,使气象灾害应对工作运转协调。
分级管理,属地为主。根据灾害造成或可能造成的危害和影响,对气象灾害实施分级管理。灾害发生地政府负责本地区气象灾害的应急处置工作。
1.5 工作机制
各级建立政府主导,气象部门牵头、相关部门联动、按职响应、公众参与的气象灾害防御工作机制。
2 组织机构
2.1 市气象灾害应急指挥部机构
市气象灾害应急指挥部统一领导和指挥全市气象灾害应急工作,总指挥由分管副市长担任,副总指挥由市政府分管副秘书长、市气象局局长担任,成员为市委宣传部、市政府办公室(市应急办)、市气象局、市发改委、市教育局、市公安局、市民政局、市财政局、市国土局、市住建局、市交通局、市水利局、市农业局、市林业局、市卫生计生局、市环保局、市旅发委、市规划局、市文广局、市安监局、市供电局、市公路局、地电安康分公司、安康机场有限责任公司、西安铁路局安康办事处、安康军分区、电信安康分公司、移动安康分公司、联通安康分公司的负责同志。
指挥部办公室设在市气象局,办公室主任由市气象局分管副局长担任。
2.2 工作制度
建立气象灾害综合研判工作制度。各成员单位根据气象灾害预警信息,分析汇总气象灾害监测预报信息,交换有关灾情和险情信息,判断预估气象灾害的可能影响程度及未来发展态势,向市政府提出启动或解除市级气象灾害应急响应级别以及采取防御措施的建议。
建立部门应急准备和防御行动制度。各成员单位根据分析的气象灾害特征和未来发展趋势,结合影响区域的地理环境、人口密度、经济社会发展情况等因素,综合分析评估气象灾害对经济、社会活动可能产生的影响,对可能受到气象灾害及其次生、衍生灾害威胁的相关地区作出灾情预估,并提出各自应急准备和防御行动建议。
建立部门联动和信息共享制度,推动多部门应急联动和资源共享。
建立联络员制度。气象灾害应急联络员由市气象灾害应急指挥部成员单位确定,由指挥部办公室不定期召集会议,通报气象灾害预警信息发布工作,听取各成员单位对气象灾害预警预报服务的需求,研讨气象灾害防御工作。
2.3 指挥部办公室工作职责
负责落实市气象灾害应急指挥部调度指令,及时向成员单位发送气象灾害预警信息,根据各成员单位要求提供应急工作气象服务,根据气象灾害的特点适时组织召开多部门联合新闻发布会,组织召开全体或部分成员单位会议,组织开展气象灾害防御研讨工作,负责落实气象灾害应急联络员制度,负责总结分析气象灾害防御工作,并向指挥部提出决策建议。
各县(区)参照市级应急处置组织机构,成立相应气象灾害应急组织机构。
3 监测预警
3.l 监测预报
3.1.1监测预报体系建设
各地各有关部门要加大对气象灾害监测预报体系建设投入力度,建立和完善以气象灾害监测系统、气象信息传输与处理系统、气象灾害预报预测系统、气象灾害应急预警服务系统及技术装备保障系统为主体的重大气象灾害监测预报体系。优化气象加密观测站网,完善各级气象监测网络,提高对气象灾害及其次生、衍生灾害的综合监测能力。加强对灾害性天气事件的会商分析,做好灾害性、关键性、转折性天气预报和趋势预测,提高重大气象灾害预警能力。加强突发公共事件预警信息发布平台建设,完善预警信息发布渠道,实现重大气象灾害信息资源共享。
3.1.2 信息共享
气象部门及时发布气象灾害监测预报信息,并与市气象灾害应急指挥部成员单位建立相应的气象灾害及其次生、衍生灾害监测预报预警联动机制,实现相关灾情、险情等信息的实时共享。
3.1.3 灾害普查
气象部门建立以社区、村镇为基础的气象灾害调查收集网络,建立重大气象灾害信息综合收集评估系统,组织气象灾害普查、风险评估和风险区划工作,编制气象灾害防御规划。
3.2 预警信息发布
3.2.1 发布制度
遵循“归口管理、统一发布、快速传播”原则,由气象部门负责制作气象灾害预警信息,并按预警级别分级发布,其他任何组织、个人不得制作和向社会发布气象灾害预警信息。
3.2.2 发布内容
气象部门根据对各类气象灾害的发展态势,综合预评估分析确定预警级别。预警级别分为Ⅰ级(特别重大)、Ⅱ级(重大)、Ⅲ级(较大)、Ⅳ级(一般),分别用红、橙、黄、蓝四种颜色标示,Ⅰ级为最高级别,具体分级标准见附则。
气象灾害预警信息内容包括气象灾害的类别、预警级别、起始时间、可能影响范围、警示事项、应采取的措施和发布机关等。
3.2.3 发布途径
建立和完善公共媒体、卫星专用广播系统、无线电数据系统、移动通信群发系统、电视频道等多种手段互补的气象灾害预警信息发布系统,通过广播、电视、报刊、互联网、手机短信、电子显示屏、微博、微信、手机APP等相关媒体以及一切可能的传播手段及时向社会公众发布气象灾害预警信息。涉及可能引发次生、衍生灾害的预警信息通过有关信息共享平台向相关部门发布。
公路、水路养护单位要在高速公路、国道、省道等重要道路和易受气象灾害影响的桥梁、涵洞、弯道、坡路等重点路段,县(区)、镇政府要在学校、港口、车站、旅游景点等人员密集公共场所,以及农牧区、山区等建立起畅通、有效的预警信息发布与传播渠道,扩大预警信息覆盖面。对老、幼、病、残、孕等特殊人群以及学校等特殊场所和警报盲区采取有针对性的公告方式。
气象部门在组织实施人工影响天气作业前,要及时通知相关地方政府和有关部门,并视情况向社会公告。
3.3 预警准备
市气象局制作气象灾害信息,及时通报市气象灾害应急指挥部成员单位。各成员单位要认真研究气象灾害预报预警信息,密切关注天气变化及灾害发展趋势,有关责任人员应立即上岗到位,组织力量深入分析、评估可能造成的影响和危害,尤其是对本部门风险隐患的影响情况,有针对性地提出预防和控制措施,落实抢险队伍和物资,做好启动应急响应的各项准备工作。相关部门根据预警信息采取的联动和响应措施见附则。
3.4 预警知识宣传教育
各地各有关部门要认真做好预警知识的宣传教育工作,通过发放气象灾害应急明白卡等方式普及防灾减灾知识,增强社会公众的防灾减灾意识,提高自救、互救能力。
4 应急处置
4.1 信息报告
各有关部门按职责收集和提供气象灾害发生、发展、损失以及防御等情况,及时向本级政府或气象灾害应急指挥机构报告。各地各有关部门要按照有关规定逐级报告气象灾害信息,重大、特别重大的突发气象灾害信息,可越级直接报告市政府。
4.2 预案启动
按气象灾害程度和范围,应急响应分为Ⅰ级(特别严重)、Ⅱ级(严重)、Ⅲ级(较大)、Ⅳ级(一般)四个响应等级,分别应对特别重大、重大、较大、一般四个级别气象灾害,Ⅰ级为最高级别。
市气象灾害应急指挥部办公室组织各成员单位对气象灾害应急信息进行会商研判,必要时向市政府提出启动级别建议,经授权后发布响应命令。根据处置需要,可作出提升或降低响应级别的决定。
按不同气象灾害种类及其响应级别,受影响的市、县(市、区)政府以及相关部门进入同级应急响应状态。
当同时发生两种以上气象灾害且分别发布不同预警级别时,按照最高预警级别灾种启动应急响应。当同时发生两种以上气象灾害但均未达到预警标准,却可能或已经造成一定影响时,视情况在综合预警基础上启动相应级别应急响应。
4.3 分部门响应
有关县(区)政府根据气象情况和灾情,将可能造成人员伤亡或者重大财产损失的区域临时划定为灾害警戒区,并及时向社会公告。同时迅速落实应对措施,及时动员、组织开展抢险、转移撤离人员和受灾救助工作,并将有关情况报告市政府以及相关部门和单位。
有关部门和单位根据应急处置指挥机构指令,启动相应预案,按照本部门本单位相关预案和职责分工,协助受影响县(区)政府做好各项防灾抢险应急处置工作,迅速调集抢险队伍和物资,实施防、抗、救、援工作。民政部门设置避难场所和救济物资供应点,开展受灾群众救助工作,并按照规定职责核查灾情;卫生计生部门组织医疗救治、卫生防疫等卫生应急工作;交通运输、铁路等部门优先运送救灾物资、设备、药物、食品,及时组织抢修被毁的道路交通设施;水、气、热供应单位保障供水、供气、供热等市政公用设施的安全运行;电力、通信部门组织做好电力、通信应急保障工作;国土资源部门组织开展地质灾害预防工作;农业部门组织开展农业抗灾救灾和灾后恢复生产工作;水利部门统筹协调主要河流、水库的水量调度;公安部门负责灾区的社会治安和道路交通秩序维护工作。
根据事态发展,出现超出受影响县(区)政府处置能力的情况,可向市气象灾害应急指挥部办公室建议,由市气象灾害应急指挥部统一指挥,依据灾害情况和处置需要,发布相应指令。
4.4 分灾种响应
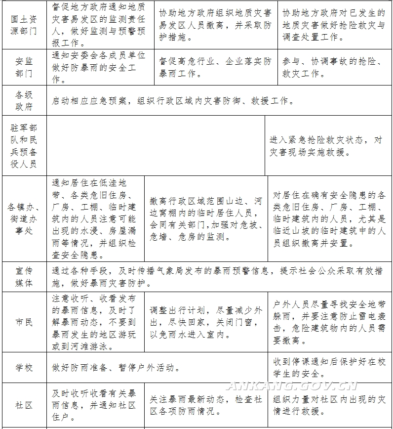
启动应急响应后,各有关部门和单位要加强值班,密切监视灾情,针对不同气象灾害种类及其影响程度,采取应急响应措施和行动。县(区)政府启动相应应急预案,组织行政区域内灾害防御、救援工作。
新闻媒体按要求随时播报气象灾害预警信息及应急处置相关措施。
灾害发生后,相关应急处置部门和抢险单位随时准备启动抢险应急预案。民政、水利、气象等部门按照有关规定进行灾情调查、收集、分析和评估工作。
4.4.1 暴雨
气象部门加强监测预报,及时发布暴雨预警信号及相关防御指引,适时加大预报时段密度。
水利部门组织做好各水库、河道的防洪准备,进行安全巡查,发现险情及时排除,根据险情,组织动员相应的社会力量参与抗洪抢险队伍,及时排除因洪水造成的险情,组织做好水产养殖业的安全防护工作,协助当地政府组织转移危险地带的群众。
民政部门根据需要开放紧急避难场所,负责受灾群众的紧急转移安置并妥善安排基本生活。
教育部门根据防御提示,通知幼儿园、中小学校以及中等职业学校做好防雨、防洪准备,必要时停止教学活动。当暴雨Ⅰ级预警生效期间,幼儿园以及中小学校应当停课。未启程上学的学生不必到学校上课;在校学生(含校车上、寄宿)应当服从学校安排,学校应当保障在校学生的安全;上学、放学途中的学生应当就近到安全场所暂避。
公安部门对积水地区实行交通引导或管制,及时处理因暴雨引起的交通事故。
交通部门在危险路段设立醒目的警示标志,会同交警部门规划应急交通管制线路,组织、指挥、协调抢修因灾害损坏的公路交通设施。
市政部门组织检查公共场所积水情况和因暴雨造成的水毁设施,并配合及时修复,做好泵站、排水设施的防洪准备,避免或减少强降雨造成的道路积水。
城乡建设规划部门督促施工单位根据暴雨等级,严格按照施工安全有关规定做好防暴雨工作。
农业部门针对农业生产做好监测预警、落实防御措施,组织抗灾救灾和灾后恢复生产工作。
卫生计生部门组织调度卫生技术力量,抢救受灾伤病员,做好防疫工作,防止和控制灾区疫情、疾病的发生、传播和蔓延。
旅游部门督促、协助旅游景点疏散游客,协助做好受灾旅游景点的救灾工作。
国土部门做好地质灾害监测与预警预报工作,督促地方政府通知地质灾害易发区的监测责任人,协助地方政府做好地质灾害易发区人员撤离、抢险救灾与调查处置工作。
安监部门督促非煤矿山、危险化学品、烟花爆竹企业做好暴雨灾害预防工作,落实防范措施,协调因自然灾害引发的生产安全事故的抢险、救灾工作。
驻军部队和民兵预备役人员进入紧急抢险救灾状态,对灾害现场实施救援。
机场、铁路部门及时公告预警信息,适时启动相应预案。
供电、供水、供气等有关单位要及时掌握暴雨预测预报信息,关注暴雨最新动态,采取必要措施避免水、电、气供应设施损坏。
当暴雨Ⅰ级预警生效期间,除必需在岗的工作人员外,用人单位应当根据工作地点、工作性质、防灾避灾需要等情况安排工作人员推迟上班、提前下班或者停工,并为在岗工作人员以及因天气原因滞留单位的工作人员提供必要的避险措施。
4.4.2 暴雪、低温、冰冻
气象部门要加强监测预报,及时发布低温、暴雪、冰冻、霜冻等预警信号及相关防御指引,适时加大预报时段密度。
公安部门加强交通秩序维护,指挥、疏导行驶车辆,必要时实行道路警戒和交通管制。
教育部门组织学校做好防雪、除雪准备,停止室外教学活动,保护在校学生的安全。当暴雪Ⅰ级预警生效期间,幼儿园以及中小学校应当停课。未启程上学的学生不必到学校上课;在校学生(含校车上、寄宿)应当服从学校安排,学校应当保障在校学生的安全;上学、放学途中的学生应当就近到安全场所暂避。
市政部门组织检查公共场所积雪情况,动员有关单位及时开展清雪工作。
农业水利部门分别组织开展农作物、畜牧业和水产养殖业的灾害防御工作。
民政部门根据需要开放紧急避难场所,并为受灾群众和公路、铁路、民航等滞留人员提供基本生活救助。
交通部门在危险路段设立醒目的警示标志,提示车辆防冻、积雪路段减速慢行,会同交警部门规划应急交通管制线路,会同有关部门根据积雪情况,及时组织力量或采取措施做好道路清扫和积雪融化工作。
旅游部门督促、协助旅游景点疏散游客,协助做好受灾旅游景点的救灾工作。
住建部门加强危房检查,会同有关部门及时动员或组织撤离可能因雪压倒塌的房屋内人员。
民航、铁路部门及时公告预警信息,适时启动相应预案,及时除冰扫雪,保障运行安全,做好运行计划调整和旅客安抚、安置工作,必要时关闭机场或停开列车。
水、电、气、热供应单位及时掌握降雪冰冻预警信息,采取必要措施保护设施安全运行。
当暴雪Ⅰ级预警生效期间,除必需在岗的工作人员外,用人单位应当根据工作地点、工作性质、防灾避灾需要等情况安排工作人员推迟上班、提前下班或者停工,并为在岗工作人员以及因天气原因滞留单位的工作人员提供必要的避险措施。
4.4.3 寒潮、霜冻
气象部门加强监测预报,及时发布寒潮、霜冻预警信号及相关防御指引,适时加大预报时段密度,综合分析和评估寒潮、霜冻对生产生活的影响。
民政部门采取防寒措施,开放避寒场所,实施应急防寒保障,对受灾群众尤其是对贫困户以及流浪人员等采取紧急防寒防冻应对措施。
市政、园林、林业部门对树木、花卉等采取防寒防冻措施。
农林牧渔部门指导果农、菜农和水产养殖户采取防寒和防风措施,做好牲畜、家禽和水生动物的防寒保暖工作。
卫生计生部门加强低温寒潮相关疾病防御知识的宣传教育,组织做好医疗救治工作。
4.4.4 大风
气象部门加强监测预报,及时发布大风预警信号及相关防御指引。
城管部门通知有关单位对露天广告牌及公共服务设施、树木采取加固措施,并进行安全巡查,必要时拆除有安全隐患的设施。
电力、通信部门加强对架空的电力和通信线路的监控,确保安全。
农林牧渔部门指导果农、菜农、畜牧和水产养殖户、林场采取防风、防火措施。
4.4.5 高温
气象部门加强监测预报,及时发布高温预警信号及相关防御指引,适时加大预报时段密度,对高温影响进行综合分析和评估。
电力部门落实高温期间的电力调配及相关措施,保证居民和重要电力用户用电,根据高温期间电力安全生产情况和电力供需情况,制订拉闸限电方案,必要时依据方案执行拉闸限电措施,加强电力设备巡查、养护,及时排查电力故障。
住建、水利等部门做好用水安排,协调上游水源,保证群众生活生产用水。
建筑、户外施工单位做好户外和高温作业人员的防暑工作,必要时调整作息时间。当高温Ⅱ级预警生效期间,户外和高温作业人员应停止作业。
公安部门做好交通安全管理,提醒车辆减速,防止因高温产生爆胎等事故。
卫生计生、民政部门积极采取应对措施,应对可能出现的高温中暑事件。
农业、林业、水利部门指导紧急预防高温对农、林、畜牧、水产养殖业的影响。
相关应急处置部门和抢险单位随时准备启动抢险应急预案。
4.4.6 干旱
气象部门加强监测预报,及时发布干旱预警信号及相关防御指引,适时加大预报时段密度,对干旱影响进行综合分析,适时组织开展人工影响天气作业,减轻干旱影响。
农业、林业部门指导农牧户、林业生产单位采取管理和技术措施,减轻干旱影响,做好森林草原火灾预防和扑救准备工作。
水利部门加强旱情、墒情监测分析,合理调度水源,组织实施抗旱减灾等方面的工作。
卫生计生部门采取措施,防范和应对旱灾导致的食品和饮用水卫生安全问题所引发的突发公共卫生事件。
民政部门采取应急措施,做好救灾人员和物资准备,并负责因旱缺水缺粮群众的基本生活救助。
相关应急处置部门和抢险单位随时准备启动抢险应急预案。
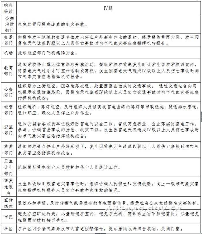
4.4.7 雷电、冰雹
气象部门加强监测预报,及时发布雷雨、冰雹预警信号及相关防御指引,适时加大预报时段密度。灾害发生后,有关防雷技术人员及时赶赴现场,做好雷击灾情的应急处置、分析评估工作,并为其他部门处置雷电灾害提供技术指导。
城乡建设规划部门提醒、督促施工单位必要时暂停户外作业。
电力部门加强电力设施检查和电网运营监控,及时排除危险、排查故障。
民航部门做好雷电防护,保障运行安全,做好运行计划调整和旅客安抚安置工作。
农业部门针对农业生产做好监测预警,落实防御措施,组织抗灾救灾和灾后恢复生产。
各单位加强本责任范围内检查,停止集体露天活动。居(村)民委员会以及小区、物业等部门,提醒居民尽量减少户外活动和采取适当防护措施,减少使用电器。
相关应急处置部门和抢险单位随时准备启动抢险应急预案。
4.4.8 大雾、霾
气象部门加强监测预报,及时发布大雾、霾预警信号及相关防御指引,适时加大预报时段密度,对大雾、霾影响进行综合分析和评估。
电力部门加强电网运营监控,采取措施尽量避免发生设备污闪故障,及时消除和减轻因设备污闪造成的影响。
公安部门加强对车辆的指挥和疏导,维持道路交通秩序。
交通部门及时发布雾航安全通告,加强船舶航行安全监管。高速公路驻安康各分公司及时发布高速公路雾航安全通告,确保高速公路行车安全。
民航部门做好运行安全保障、运行计划调整和旅客安抚安置工作。
环保部门负责全市环境空气质量监测及工业污染源的排放管理。
教育部门应根据空气质量指数的变化情况,减少或停止室外教学活动。
相关应急处置部门和抢险单位随时准备启动抢险应急预案。
4.5 应急值守
应急启动后,参与气象灾害应急工作的各有关单位实行24小时值班制度,保证通信畅通,并将值守电话和辅助通信方式报告上级或同级气象灾害应急指挥机构办公室。
气象部门全程跟踪灾害性天气的发展变化情况,加强会商,做好预报预警等服务工作。
4.6 现场处置
预案启动后,必要时设立现场指挥部,具体负责指挥事发现场的应急处置工作。
气象灾害现场应急处置由灾害发生地政府或相应应急指挥机构统一组织,有关部门按照职责参与应急处置工作,包括组织营救、伤员救治、疏散撤离和妥善安置受到威胁的人员,及时上报灾情和人员伤亡情况,分配救援任务,协调各级各类救援队伍的行动,查明并及时组织力量消除次生、衍生灾害,组织公共设施的抢修和援助物资的接收与分配。
重大或特别重大的气象灾害,市气象灾害应急指挥部组织、协调、指挥各成员单位、专业应急队伍及现场指挥部,开展应急处置工作。
4.7 社会力量动员与参与
气象灾害事发地的各级政府或应急指挥机构可根据气象灾害事件的性质、危害程度和范围,广泛调动社会力量积极参与气象灾害突发事件的处置,紧急情况下可依法征用、调用车辆、物资、人员等。
气象灾害事件发生后,灾区各级政府或相应应急指挥机构组织有关方面力量抢救人员,组织基层单位和人员开展自救和互救,邻近的县(区)政府组织和动员社会力量,对灾区提供救助。
鼓励自然人、法人或者其他组织(包括国际组织)按照《中华人民共和国公益事业捐赠法》等有关法律法规的规定进行捐赠和援助。审计监察部门对捐赠资金与物资的使用情况进行审计和监督。
4.8 信息公布
各级气象应急指挥机构建立新闻发言人制度。气象灾害应急指挥机构要按照有关规定和要求,及时将气象灾害及其次生、衍生灾害监测预警情况、灾害损失情况、救援情况等通过新闻媒体及时准确地向社会公布。
4.9 应急终止或解除
气象灾害得到有效处置后,经评估,短期内灾害影响不再扩大或已减轻,气象部门发布灾害预警降低或解除信息,启动应急响应的机构或部门降低应急响应级别或终止响应。市级应急指挥机构终止响应须经市政府同意。
5 恢复与重建
5.1 制订规划和组织实施
灾区县级以上政府组织有关部门制订恢复重建计划,组织修复被破坏的学校、医院等公益设施及交通运输、水利、电力、通信、供排水、供气、输油、广播电视等基础设施,使受灾地区早日恢复正常的生产生活秩序。
发生特别重大灾害,超出事发地政府恢复重建能力的,市政府制订恢复重建规划,出台相关扶持优惠政策,市级财政给予支持,同时,依据支援方经济能力和受援方灾害程度,建立地区之间对口支援机制,为受灾地区提供人力、物力、财力、智力等各种形式的支援。积极鼓励和引导社会各方面力量参与灾后恢复重建工作。
5.2 调查评估
灾害发生地政府或应急指挥机构组织相关部门调查、评估气象灾害事件的影响范围和危害程度,由各级民政部门会同有关部门核定灾情,报上级政府、上级气象应急指挥机构和相关部门,并按规定向社会公布。
气象灾害应急工作结束后,应急指挥机构及时对灾害应急工作进行全面总结,分析整个应急过程的经验教训,查找存在的问题,提出解决问题的措施和建议,报上级政府。
5.3 征用补偿
气象灾害应急工作结束后,县级以上政府及时归还因救灾需要临时征用的房屋、运输工具、通信设备等,造成损坏或无法归还的,按有关规定采取适当方式给予补偿或作其他处理。
5.4 灾害保险
鼓励公民积极参加气象灾害事故保险。保险机构根据灾情,主动办理受灾人员和财产的保险理赔事项。保险监管机构依法做好灾区有关保险理赔和给付的监管。
6 保障措施
6.1 通信与信息保障
以公用通信网为主体,建立跨部门、跨地区气象灾害应急通信保障系统。灾区通信管理部门及时采取措施恢复受损的通信线路和设施,确保灾区通信畅通。
建立气象部门与公共媒体及公共场所管理单位畅通的联络渠道,确保气象预警信息及时、可靠、准确地传递给相关单位和人民群众。
建立和完善市级气象灾害应急管理系统和气象灾害应急信息共享平台,实现与市应急管理办公室及其他相关部门的互联互通。
6.2 应急支援与装备保障
现场救援和工程抢险保障。各级政府和有关部门加强气象灾害应急救援和减灾等方面的专用物资的储备,建立相应的物资数据库,并对购置、库存、使用和销毁等环节进行严格管理。各级人工影响天气工作机构加强装备、弹药的日常管理,确保一旦接到指令,能够适时开展人工影响天气作业。
应急队伍保障。各成员单位和部门按照各级气象应急指挥机构的指令,组织应急救援队伍,开展气象灾害现场应急救援工作。各级政府根据需要组织引导预备役部队、民兵、大中型企事业单位以及志愿者等社会资源组建各类群众性的应急救援队伍,对突发性的气象灾害进行先期处置。开展应急工作时,按照《中华人民共和国突发事件应对法》的要求,做好必要的应急安全防护。
交通运输、铁路、民航部门完善抢险救灾、灾区群众安全转移所需车辆、火车、船舶、飞机的调配方案,确保抢险救灾物资的运输畅通。
工业和信息化部门会同相关部门做好抢险救灾需要的救援装备、医药和防护用品等重要工业品保障方案。
民政部门加强生活类救灾物资储备,完善应急物资采购、调运机制。
公安部门负责保障道路交通安全畅通,做好灾区治安管理和救助、服务群众等工作。
农业部门做好救灾备荒种子储备、调运工作,会同相关部门做好农业救灾物资、生产资料的储备、调剂和调运工作。地方各级政府及其防灾减灾部门按规范储备重大气象灾害抢险物资,做好生产能力储备等有关工作。
县级以上政府根据气象灾害应急工作的需要安排专项资金,为气象灾害应急处置提供经费保障。财政、审计部门加强对气象灾害应急专项资金使用情况的监督检查,确保专款专用。
6.3 技术储备与保障
各级应急指挥部应当建立气象灾害应急专家咨询机制,成立专家委员会,为气象灾害应急工作提供技术支持。
依托相应的气象科研、业务机构,建立相关的气象灾害应急技术支持系统。组织相关机构和单位开展气象灾害监测、预报、预警、应急处置和综合防灾减灾的技术研究,做好气象灾害应急技术储备。
6.4 预案演练
各成员单位应对本单位应急工作人员进行应急技术、服务、管理等方面的培训,市级以上气象灾害应急指挥机构根据本地的气象灾害,按照有关应急预案演练规定,定期组织开展气象灾害预警、救援应急演练,演练结束后进行总结评估。
6.5 奖励与责任追究
对在气象防灾、减灾、救灾工作中作出突出贡献的单位和个人,按照有关规定给予表彰和奖励。对因参与重大气象灾害应急工作致病、致残、死亡的人员,按照有关规定,给予相应的补助和抚恤。
由于玩忽职守、谎报灾情或者知情不报,或者拒不履行本预案规定的应急处置职责,或者阻碍、干扰灾情收集和救助工作,致使国家利益和人民生命财产遭受重大损失的,依照有关法律法规的规定,由本级或上级政府有关部门责令改正,给予行政处分,情节严重的,对其主要负责人、负有责任的主管人员和其他责任人员追究相应的法律责任。
7 预案管理
本预案自印发之日起实施。本预案由市气象局负责解释。
县级、镇办人民政府及其有关部门要根据本预案,制订本地区、本部门气象灾害应急预案。
8 附件
8.1 气象灾害预警标准
8.2 气象灾害预警信息的部门联动与社会响应措施
8.3 名词术语
附件
8.1 气象灾害预警标准
8.1.1 Ⅰ级预警
预报预测未来在多个县(区)行政区域内,将出现暴雨(雪)和干旱等灾害性天气气候过程,即将发生或可能发生特别严重气象灾害及其衍生灾害,并将造成特别严重的危害和社会影响,将主要出现下列情形之一的,由市级气象主管部门负责发布气象灾害Ⅰ级预警。
(1)暴雨
过去24小时2个以上县(区)的部分地区出现250毫米以上的降雨,且预计未来24小时内上述地区降雨量仍将达到100毫米以上,可能形成流域性大洪水或对城乡基础设施造成严重危害。
(2)暴雪
过去24小时3个以上县(区)的部分地区出现20毫米以上降雪,预计未来24小时内上述地区仍将出现10毫米以上降雪,或者暴雪天气已经出现,且已导致公路、铁路、航空、电力、通讯受到严重影响,设施农业受到严重威胁。
(3)干旱
3个以上县(区)的大部地区综合气象干旱等级达到重旱等级,且至少1个县(区)的部分地区出现特旱等级,预计未来干旱天气或干旱范围仍将进一步发展。
(4)各种灾害性天气已经出现并对公路、铁路、通讯及群众生产生活等造成特别重大影响,超出本县(区)处置能力,需要市 政府组织处置的,以及上述灾害已经启动Ⅱ级响应,但仍可能持续发展或影响其他地区的。
8.1.2 Ⅱ级预警
预报预测未来在多个县(区)行政区域内,出现暴雨(雪)、寒潮、大风、高温、干旱、冰冻等灾害性天气气候过程,即将发生或可能发生严重气象灾害及其衍生灾害,并将造成严重的危害和社会影响,将主要出现下列情形之一的,由市级气象主管部门负责发布气象灾害Ⅱ级预警。
(1)暴雨
过去24小时3个以上县(区)的大部地区出现100毫米以上的降雨,且预计未来24小时内上述地区降雨量仍将达到100毫米以上,可能形成流域性洪水或对城乡基础设施造成较为严重的危害。
(2)暴雪
过去24小时3个以上县(区)的大部地区出现10毫米以上降雪,预计未来24小时内上述地区仍将出现10毫米以上降雪,或者预计未来24小时内3个以上县(区)的大部地区将出现20毫米以上降雪,或者暴雪天气已经出现,且已导致公路、铁路、航空、电力、通讯受到较大影响,设施农业受到较大威胁。
(3)干旱
2—3个县(区)的大部地区综合气象干旱等级达到重旱等级,且至少1个县(区)的部分地区出现气象干旱特旱等级,预计未来干旱天气或干旱范围仍将进一步发展。
(4)寒潮
5个以上县(区)的大部地区温度下降达到以下标准,预计行政区域内未来48小时内日平均气温下降14℃以上,且最高气温在5℃以下,或24小时日平均气温下降12℃以上,且最低气温在0℃以下。
(5)大风
预计未来24小时内3个以上县(区)的大部地区可能出现平均风力达10级(或阵风12级)以上大风,或1个以上县(区)的大部地区可能出现平均风力达11级(或阵风13级)以上大风,或已经出现以上实况,并可能持续。
(6)高温
过去连续三天5个以上县(区)的大部地区日最高气温达到37℃,且有3个以上县区出现40℃以上的高温天气,预计未来连续三天上述地区仍将持续出现最高气温37℃以上,且有3个以上县区出现40℃以上的高温天气。
(7)冰冻
过去48小时3个以上县(区)的大部地区出现冰冻天气,预计未来24小时内上述地区仍将出现冰冻天气。
(8)灾害性天气已对群众生产生活造成重大损失和影响,以及上述灾害已经启动Ⅲ级响应但仍可能持续发展或影响其他地区。
8.1.3 Ⅲ级预警
预报预测未来在多个县(区)行政区域内,出现暴雨(雪)、寒潮、大风、低温、高温、干旱、冰雹、霜冻、冰冻、大雾等气象灾害,即将发生或可能发生较严重的气象灾害及其衍生灾害,并将造成较大危害和社会影响,将主要出现下列情形之一的,由市级气象主管机构负责发布气象灾害Ⅲ级预警。
(1)暴雨
过去24小时4个以上县(区)的大部地区出现50毫米以上的降雨,且预计未来24小时内上述地区降雨量仍将达到50毫米以上,或预计未来24小时内4个以上县(区)的大部地区降雨量将达到100毫米以上,可能对公路、铁路、通讯及群众生产生活等造成较大影响。
(2)暴雪
过去24小时3个以上县(区)的大部地区出现10毫米以上降雪,预计未来24小时内上述地区仍将出现5毫米以上降雪,或者预计未来24小时内3个以上县(区)大部地区将出现15毫米以上降雪,或者暴雪天气已经出现,且已导致公路、铁路、航空、电力、通讯受到影响,设施农业受到威胁。
(3)干旱
3个以上县(区)的大部地区综合气象干旱等级达到重旱等级,预计未来干旱天气或干旱范围仍将进一步发展。
(4)寒潮
5个以上县(区)的大部地区温度下降达到以下标准,预计未来48小时内日平均气温下降12℃以上,且最高气温在5℃以下,或24小时内日平均气温下降10℃以上,且最低气温在3℃以下。
(5)大风
预计未来24小时内3个以上县(区)的大部地区可能出现平均风力达8级(或阵风10级)以上大风,或已经出现以上实况,并可能持续。
(6)高温
过去连续三天5个以上县(区)的大部地区日最高气温达到37℃,预计未来连续三天上述地区仍将出现37℃以上的高温天气。
(7)大雾
预计未来24小时内4个以上县(区)的大部地区可能出现能见度小于500米的雾,且有2个以上县(区)出现能见度小于200米的雾,或者已经出现,导致交通运输受到较大影响,机场、主要公路已经封闭,预计可能仍将持续。
(8)霜冻
霜冻(9月中旬—11月上旬,3月上旬—4月下旬):预计未来24小时内3个以上县(区)的大部地区地面最低温度下降到-3℃以下,出现可能对当季主要作物产生较大影响的霜冻天气,或者上述天气已经出现且仍将持续24小时以上,并且已经对当季作物产生较大影响。
(9)冰雹
预计未来24小时内2个以上县(区)将出现强冰雹天气,可能造成重大生命财产损失,或已经出现分散的强冰雹,影响1个以上县(区)的大部地区,未来仍将持续或加强。
(10)冰冻
预计未来48小时内3个及以上县区的大部地方将出现冰冻天气;或者过去24小时已经出现并可能持续。
(11)低温
过去72小时3个以上县(区)的大部地区出现平均气温或最低气温较常年同期(最新气候平均值)偏低5℃以上的持续低温天气,预计未来48小时内上述地区平均气温或最低气温持续偏低5℃以上(10月至翌年4月)。
(12)各种灾害性天气已对群众生产生活造成较大损失和影响,以及上述灾害应急启动Ⅳ级响应但仍可能持续发展或影响其他地区的。
8.1.4 Ⅳ级预警
预报预测未来在多个县(区)的行政区域内,出现低温、雷电、霜冻、大雾、霾等灾害性天气气候过程,即将发生或可能发生气象灾害及其衍生灾害,并将造成一定危害和社会影响,将主要出现下列情形之一的,由市级气象主管机构负责发布气象灾害Ⅳ级预警。
(1)低温
过去24小时3个以上县(区)的大部地区出现平均气温或最低气温较常年同期(最新气候平均值)偏低5℃以上的持续低温天气,预计未来48小时内上述地区平均气温或最低气温持续偏低5℃以上(10月至翌年4月)。
(2)雷电
预计未来24小时内可能发生雷电活动,并可能会造成雷电灾害事故,或雷电已经造成人员死亡,且雷电天气持续。
(3)大雾
预计未来24小时内5个以上县(区)的大部分地区可能出现能见度小于1000米的雾,或者已经出现,导致交通运输受到影响,车流限速,机场、主要公路准备封闭,预计可能仍将持续。
(4)霜冻
霜冻(9月中旬—11月上旬,3月上旬—4月下旬):预计未来24小时3个以上县(区)的大部分地区地面最低温度下降到0℃以下,出现可能对当季主要作物产生影响的霜冻天气,或者上述天气已经出现且仍将持续24小时以上,并且已经对当季作物产生影响。
(5)霾
预计未来连续三天3个以上县(区)的空气质量将达到重度污染(PM2.5>200微克/立方米),或者已经出现并可能持续。
(11)各种灾害性天气已对群众生产生活造成一定损失和影响。
由于我市地形复杂,各种灾害在不同地区和不同行业造成影响程度差异较大,各地、各有关部门要根据实际情况,结合以上标准在充分评估基础上,适时启动相应级别的灾害预警。
8.2 气象灾害预警信息的部门联动与社会响应措施
8.2.1暴雨灾害的部门联动和社会响应



8.2.2 暴雪、冰冻灾害的部门联动和社会响应


8.2.3 寒潮、低温灾害的部门联动和社会响应
8.2.4 大风灾害的部门联动和社会响应
8.2.5 高温灾害的部门联动和社会响应


8.2.6 雷电灾害的部门联动和社会响应
8.2.7 大雾灾害的部门联动和社会响应
8.2.8 干旱灾害的部门联动和社会响应
8.2.9 霜冻灾害的部门联动和社会响应
8.2.10 霾灾害的部门联动和社会响应
8.3 名词术语
暴雨一般指24小时内累积降水量达50毫米或以上,或12小时内累积降水量达30毫米或以上的降水,会引发洪涝、滑坡、泥石流等灾害。
暴雪一般指24小时内累积降水量达10毫米或以上,或12小时内累积降水量达6毫米或以上的固态降水,会对农牧业、交通、电力、通信设施等造成危害。
寒潮是指强冷空气的突发性侵袭活动,其带来的大风、降温等天气,会对农牧业、交通、人体健康、能源供应等造成危害。
大风是指平均风力大于6级、阵风风力大于7级的风,会对农业、交通、水上作业、建筑设施、施工作业等造成危害。
低温是指气温较常年异常偏低,会对农牧业、能源供应、人体健康等造成危害。
高温是指日最高气温在35℃以上的天气现象,会对农牧业、电力、人体健康等造成危害。
干旱是指长期无雨或少雨导致土壤和空气干燥,会对农牧业、林业、水利以及人畜饮水等造成危害。
雷电是指发展旺盛的积雨云中伴有闪电和雷鸣的放电现象,会对人身安全、建筑、电力和通信设施等造成危害。
冰雹是指由冰晶组成的固态降水,会对农业、人身安全、室外设施等造成危害。
霜冻是指地面温度降到零摄氏度或以下导致植物损伤的灾害。
冰冻是指雨、雪、雾在物体上冻结成冰的现象,会对农牧业、林业、交通和电力、通信设施等造成危害。
大雾是指空气中悬浮的微小水滴或冰晶使能见度显著降低的天气现象,会对交通、电力、人体健康等造成危害。
霾是指空气中悬浮的微小尘粒、烟粒或盐粒使能见度显著降低的天气现象,会对交通、环境、人体健康等造成危害。
公文PDF原件:安政办函〔2018〕88号.pdf
扫一扫在手机打开当前页
点击我为您语音播报



